******英国·威廉希尔(WilliamHill)中文官网-Official Website
 首页 | 团委简介 | 思想引领 | 新闻快讯 | 基层风采 | 通知公告 | 先进榜样 | williamhill英国官网 | 支部建设 
 
当前位置: 首页>>通知公告>>正文
 

关于推荐参加广东省第十七届“挑战杯”专项赛 “绿美广东”竞赛的作品公示

发布时间:2023-07-01 09:29:32      资料来源:     作者:     浏览次数:

关于推荐参加广东省第十七届“挑战杯”专项赛
“绿美广东”竞赛的作品公示

各二级学院:

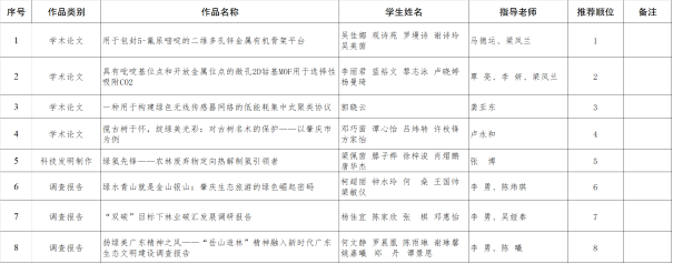
经团队申报、专家组遴选,拟报送《用于包封5-氟尿嘧啶的二维多孔锌金属有机骨架平台》等8件作品参加第十七届“挑战杯”广东大学生课外学术科技作品竞赛“绿美广东”专项赛,参赛团队人员信息以申报系统为准。现对拟报送作品进行公示。

公示期间,如对公示内容持有异议,个人和单位均可通过来信、来电、来访等形式,向公示受理单位反映公示项目的情况和问题,以个人名义反映的,提倡留真实姓名。反映公示项目的情况和问题,要坚持实事求是的原则,不得借机诽谤和诬告。

公示时间:从2023年7月1日至7月5日止,共5天。


受理单位:共青团william威廉中文官网委员会

址:行政楼一楼122室


                                                                  共青团william威廉中文官网委员会

                                                                      2023年7月1日


上一条 】     【 下一条

©2011-2026 版权所有 英国·威廉希尔(WilliamHill)中文官网-Official Website

地址:广东省肇庆市端州区肇庆大道共青团william威廉中文官网委员会 邮编:526061 电话:0758-2716276 邮箱:youth@zqu.edu.cn