******英国·威廉希尔(WilliamHill)中文官网-Official Website
 首页 | 团委简介 | 思想引领 | 新闻快讯 | 基层风采 | 通知公告 | 先进榜样 | williamhill英国官网 | 支部建设 
 
当前位置: 首页>>通知公告>>正文
 

关于推荐参加第十八届“挑战杯”广东大学生课外学术科技作品竞赛项目的公示

发布时间:2025-04-14 10:00:00      资料来源:     作者:     浏览次数:

各有关单位:

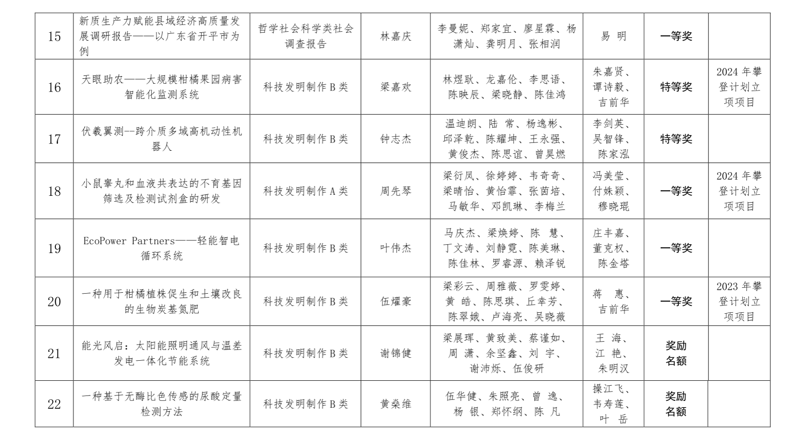
根据团省委《关于举办第十八届“挑战杯”广东大学生课外学术科技作品竞赛的预通知》要求,按照我校“挑战杯”校赛成绩排名和奖励名额评审结果,我校将推荐22个作品(自然科学类7项、哲学社科类8项、科技发明类7项)参加省级复赛。备赛期间部分项目信息更新,现将推荐作品更新信息后公示。公示期为2025414日至416

如对公示内容有异议,请在公示期内以书面形式向校团委反映,并提供相关证明材料。以个人名义反映的,请提供真实姓名、联系方式;以单位名义反映的,请提供单位名称(加盖公章)、联系人、联系方式。公示期内未反映问题的个人或单位,视为对公示内容无异议。


受理单位:共青团william威廉中文官网委员会

单位地址:学生发展中心202

电子邮箱:zqxytw@zqu.edu.cn

联系电话:0758-2716276



                        共青团william威廉中文官网委员会

                        20254月14




上一条 】     【 下一条

©2011-2026 版权所有 英国·威廉希尔(WilliamHill)中文官网-Official Website

地址:广东省肇庆市端州区肇庆大道共青团william威廉中文官网委员会 邮编:526061 电话:0758-2716276 邮箱:youth@zqu.edu.cn